Phone: 0575-84620897
E-mail: cnfjqp@cnfjqp.com
English
Home
Products
Slack Adjuster
Automatic Slack Adjuster
400-haldex
Meritor
Bendix
Crewson
Gunite
Haldex
Manual Slack Adjuster
Brake Caliper
Truck Brake Caliper shell
Knorr Parts
Meritor Parts
Wabco Parts
Brake Chamber
Solenoid Valve
fit for Iveco Series
fit for Man Series
fit for Renault Series
fit for Scania Series
fit for Volvo Series
fit for Benz Series
GEARBOX VALVE
fit for Daf Series
Clutch Master Cylinder
fit for benz Clutch Master Cylinder
Wheel Brake Cylinder
Brake Master Cylinder
Clutch Slave Cylinder
Brake Pad
Auto Car trachea
Turbocharger Line
Transmission Oil Cooler Line
Fuel Filler Pipe
Exhaust Gas Recirculation Line
Engine Cooler Line
Profile
About Us
FAQ
Contact Us
News
new
Home
News
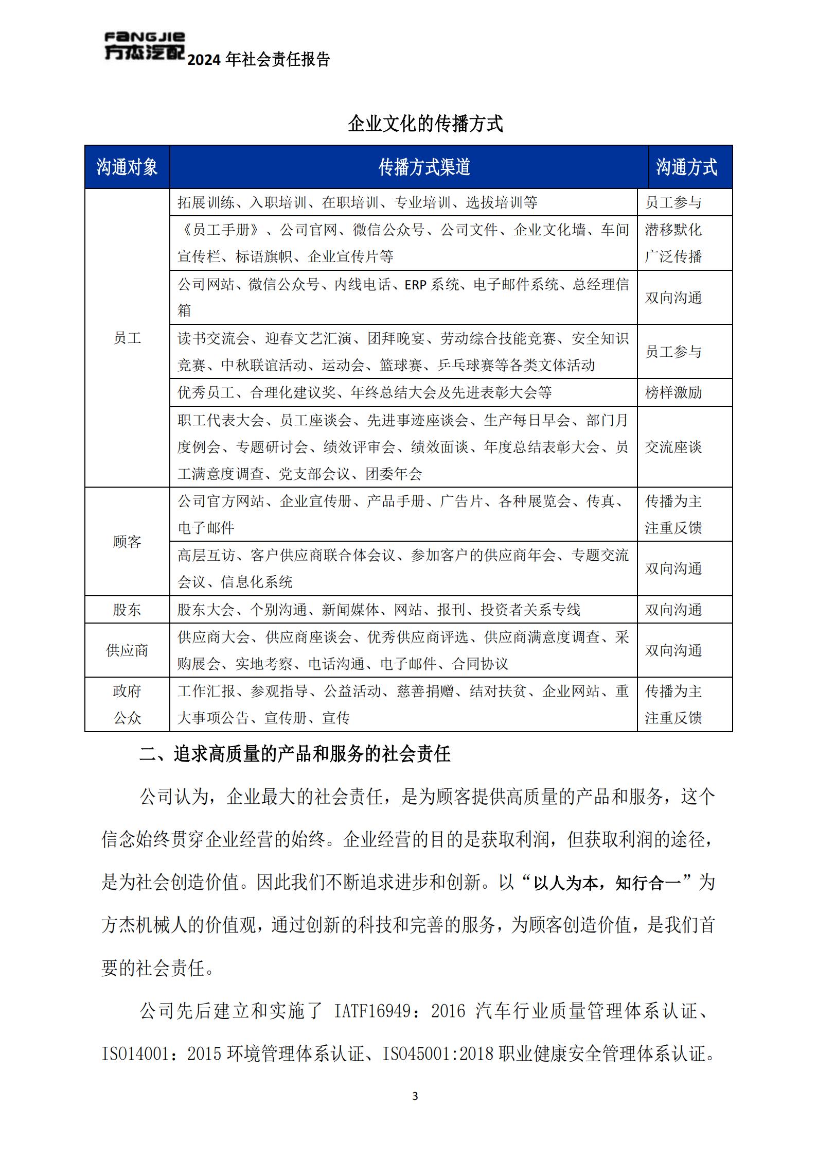
“Zhejiang Made” certification Social Responsibility Report 2024
“Zhejiang Made” certification Social Responsibility Report 2024
Post time: Jul-19-2024
Hit enter to search or ESC to close
English
French
German
Portuguese
Spanish
Russian
Japanese
Korean
Arabic
Irish
Greek
Turkish
Italian
Danish
Romanian
Indonesian
Czech
Afrikaans
Swedish
Polish
Basque
Catalan
Esperanto
Hindi
Lao
Albanian
Amharic
Armenian
Azerbaijani
Belarusian
Bengali
Bosnian
Bulgarian
Cebuano
Chichewa
Corsican
Croatian
Dutch
Estonian
Filipino
Finnish
Frisian
Galician
Georgian
Gujarati
Haitian
Hausa
Hawaiian
Hebrew
Hmong
Hungarian
Icelandic
Igbo
Javanese
Kannada
Kazakh
Khmer
Kurdish
Kyrgyz
Latin
Latvian
Lithuanian
Luxembou..
Macedonian
Malagasy
Malay
Malayalam
Maltese
Maori
Marathi
Mongolian
Burmese
Nepali
Norwegian
Pashto
Persian
Punjabi
Serbian
Sesotho
Sinhala
Slovak
Slovenian
Somali
Samoan
Scots Gaelic
Shona
Sindhi
Sundanese
Swahili
Tajik
Tamil
Telugu
Thai
Ukrainian
Urdu
Uzbek
Vietnamese
Welsh
Xhosa
Yiddish
Yoruba
Zulu
Kinyarwanda
Tatar
Oriya
Turkmen
Uyghur